欢迎访问平顶山高新技术产业开发区管理委员会网站!今天是
繁體
|
智能问答
|
支持IPv6
搜索推荐:
营商环境
投资
进入适老模式
无障碍阅读
网站首页
高新动态
高新概况
政府信息公开
互动交流
政务服务
国务院信息
当前位置:
首页
政府信息公开
法定主动公开内容
应急管理
监测预警
索引号:
005452946-00000-2025-00005
主题分类:
监测预警
体裁分类:
发文字号:
发布日期:
2025-12-11
关键词:
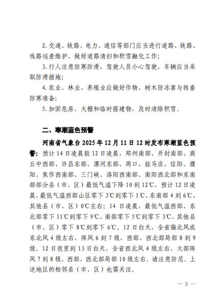
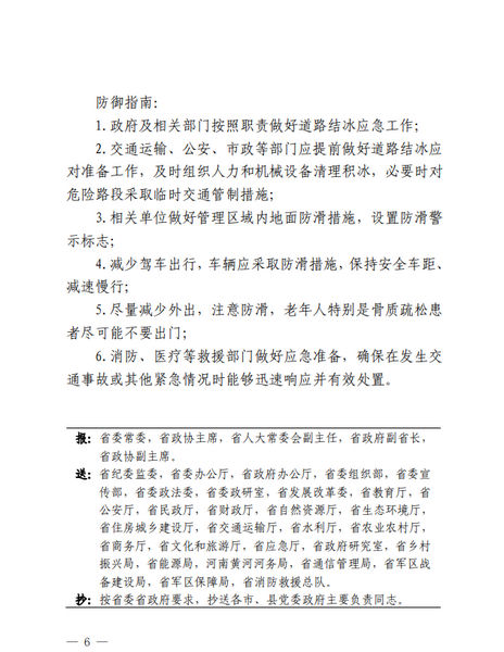
重要天气预警报告
字号:
A+
A-
默认
打印本文
上一篇:
小雨!中雨!雨夹雪!河南开启“阴雨连绵”模式
下一篇:
平顶山市风险监测信息2025年第38期
栏目导航
网站首页
高新动态
政务要闻
部门动态
高新概况
高新简介
政府信息公开
政府信息公开指南
政府信息公开制度
政府信息公开年报
管委会领导
工作报告
财政信息
互动交流
领导信箱
办理统计
意见征集
网上信访
高新区优化营商环境投诉平台
高新区外商投资企业投诉平台
我要写信
信件查询
政务服务
国务院信息